e-Competence Framework
Introduction
The European e-Competence Framework (e-CF) (website, pdf) is a reference framework of ICT competences that can be used and understood by ICT user and supply companies, ICT practitioners, managers and HR departments, the public sector, educational and social partners across Europe.
The framework has been developed by a large number of European ICT and HR experts in the context of the CEN Workshop on ICT Skills. The workshop provides a discussion and working platform for both national and international representatives from the ICT industry, public and private vocational training organisations, social partners and other institutions. It aims to create long-term human resources (HR) and competence development solutions for the European Information and Communication Technology (ICT) community.
The e-Competence Framework specifies ICT competences in terms of its own well-defined structure. It does not set out a model in the way that InLOC does.
A worked example is given on its own separate page, e-CF A.2.
General information
This is meant to be generally useful information about the stakeholder or source model.
| information to be gathered | details |
| Name / title of source/model and version if applicable | eCompetence Framework |
| Stakeholder | CEN Workshop for ICT Skills |
| URL | http://www.ecompetences.eu/ |
| Orientation | Specific to ICT employment and training |
| Explicit / implicit model | Implicit: inferred from the documentation |
| Organisational competence | Yes |
| Number of people currently affected | Large |
| Sectors covered | ICT |
| User communities | yes, e.g. eSkills week |
| Significant use cases | |
| Significant business cases | |
| Gather sample materials | Refers to samples from various sources |
| Key features influencing uptake |
Features of the model
The model described can be either explicit (as in a specification) or implicit in the stakeholders data or practice. If a source covers separate more than one LOC, it might be useful to duplicate this table, and fill in once for individual LOCs, and once for frameworks or LOC structures. In the "?" column, put 1 if the feature is present, 0 if it is not.
| N | Features | ? | notes |
| 00 | More than one model | ||
| 01 | Identifiers | 1 | each competence has own identifier. Each knowledge/skills example has own identifier. Each competence area has own identifier. |
| 02 | Hierarchy (internal) | 1 | Each competence is assigned to particular competence area. Each competence has proficiency levels defined and knowledge/skills examples |
| 03 | Internal relationships | 0 | no |
| 04 | External relationships | 1 | reference between proficiency levels and EQF levels |
| 05 | Conditionality / optionality | 0 | eCF does not define optional modules to achieve competence |
| 06 | Text syntax | 1 | eCF follows structured syntax. e.g. skills consists of action verbs, knowledge is described using verbs |
| 07 | Structured identifiers | 1 | competence identifiers are composed of a letter for competence area followed by a number for each separate competence e.g. B.1 |
| 08 | Classification | 1 | comptences are classified according to competence areas (Plan, Build, Run, Enable, Manage) |
| 09 | Level attribution | 1 | Own levelling which can be mapped to EQF levels |
| 10 | Level definition | 1 | Each level has definition |
| 11 | Context | ? | context definition is vague. needs to be checked |
| 12 | Evidence and assessment | 0 | no |
| 13 | Extensions | 0 | no |
| 14 | Profiles | 0 | other specs on top of eCF defining profiles |
| 15 | Adaptation | 0 | no |
| 16 | Definition by example | 1 | widely used, each competence has several knowledge and skills examples |
| 17 | Learning resources | 0 | no |
| 18 | Learner records | 0 | no |
| 19 | Multilinguality | 1 | eCF is targeted to be translated into several european languages – see below |
Hierarchy and Strutures
The documentation has an overview that gives the overall hierarchy.
There are 5 competence areas:
A: Plan has 8 identified competences
B: Build has 5 identified competences
C: Run has 4 identified competences
D: Enable has 10 identified competences
E: Manage has 9 identified competences
The e-CF has the identifiers of competences structured according to the following pattern: competence_area.competence. The competence area is a single capital letter from A to E; the competence in that area is a number from 1 upwards. Currently the highest number used is 10.
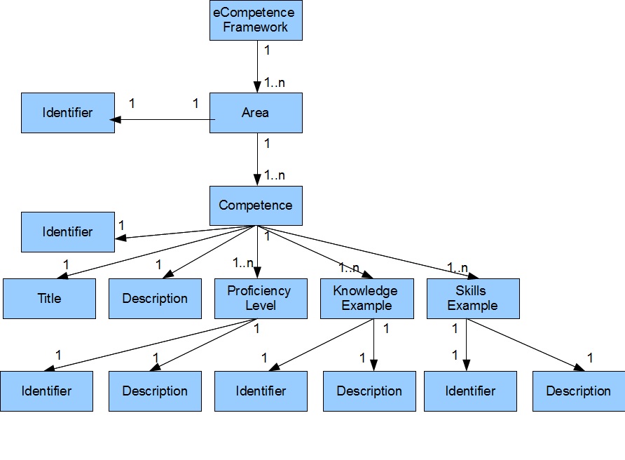
The eCompetence Framework does not have any explicit model defined. It follows a particular structure focusing on the content. The picture below shows implicit eCF model.

The e-CF has the competences defined in the form of dimensions. (See the overview). Dimension 1 is e-Competence Area which consists of e-Competences (Dimension 2). Each e-Competence has 5 proficiency levels (Dimension 3).

Level Attribution
- e-Competence Framework follows a certain schema of proficiency levels which are defined in eCF, and are referenced to EQF. Each competence has particular proficiency level attributed.

Translation as minimal multilinguality
The e-Competence Framework is translated into several languages, while the identifiers remain the same.
Correlation between eCF and InLOC
This worked example is now on its own separate page, e-CF A.2.