This paper is appearing in: Metadata and Semantics Research: 5th International Conference MTSR 2011, Izmir, Turkey, October 12-14, 2011: Proceedings. Volume Editors: Elena Garcia-Barriocanal, Aydin Öztürk and Mehmet C. Okur. Published by Springer.

The original publication is available at link.springer.com


A model for skills and competences and its application in the agricultural sector

Simon Grant1, Cleo Sgouropoulou2, Charalampos Thanopoulos3


1University of Bolton, Bolton, United Kingdom, asimong@gmail.com

2Hellenic Organisation for Standardisation, Athens, Greece, csgouro@cs.ntua.gr

3Agro-Know Technologies, Athens, Greece cthanopoulos@agroknow.gr

Abstract. The evolving needs within the European learning and employment landscape set clear and mature requirements for the combination and integration of European policies and metadata standards towards a European Competence Model that will be able to support technology enhanced learning, training and employment, thus increasing mobility, and employability opportunities for European citizens. Starting with generic domain modelling, the eCOTOOL project provides formal structure for representing skills and competences distinguishing between and responding to the needs of two important user groups: those whose work relates to vocational education and training (VET) or employment; and those who build the tools. This paper presents and explains the "high-level competence model" that works on paper for general professionals, the "technical" competence model that provides the ontological foundation for effective interoperable tool-building, together with the methodology and rationale followed. In addition, it discusses the model’s exploitation and usage in instruments like the Europass Certificate Supplement (ECS), a European paper format for presenting the skills and competences acquired through VET, providing concrete examples for the field of agriculture.

Keywords: Competence model, Skills, competence and Europass Certificate Supplement

1 Introduction

One of the key aspects of professional learning in the workplace is establishing a closer link between, on the one hand, what is learned through the learning opportunities undertaken, and on the other hand, the skills and competences required on the job or for relevant professional advancement. To establish these links, there is a need for tools such as competence models and related instruments and standards, which can be used for enhancing the expressiveness of the key constituents of training and employment (i.e. job opportunities, individual skill profiles, training curricula), and facilitating the development of a number of valuable services, e.g. personal and professional development, action planning and target setting, competence-based learning and employment opportunity exploration. This promotes transparency, portability, and comparability of citizens' lifelong achievements, and provides the basis for the effective connection of their skills and competences with the employability needs of workplaces and employers.

This article discusses the major changes and challenges regarding the need for continuous development of individual and organisational skills and competences to respond to a globally increasing competition.

Within this context, European educational and training systems have undergone profound transformations aiming at the enhancement of the competence-based character of vocational education and training [1]. The article reports on the formal structure for representing of the skills and competences, providing by the European initiative eCOTOOL in order to facilitate the transparent representation and comparability of qualifications and competences through European policies and instruments, like the Europass Certificate Supplement (ECS). These instruments, however, can reach their full potential only by means of ICT systems and services that will support the management and exchange of competence information within and amongst organizations, government departments, and educational institutions [4]. On this basis, the article provides an overview of existing technical specifications or standards concerning competence information and data models, developed in different professional environments.

The evolving needs within the European learning and employment landscape set clear and mature requirements for the combination and integration of European policies and learning technology standards towards a European Competence Model that will be able to support Technology-Enhanced Learning, Training and Employment, thus increasing learning, mobility, and employability opportunities for European citizens.

The e-Competences Tools (eCOTOOL) European project outlined in the article (http://www.competencetools.eu/), targets these requirements by carrying out significant activities towards the electronic representation of competence descriptions, their integration to European instruments and the implementation of European-wide IT services for the management and exchange of competence information related to professional learning opportunities. eCOTOOL in close collaboration with the European Learner Mobility (ELM) initiative of the European Standardization Committee (CEN), takes forward the agenda towards a European Competence Model.

2 Changes in requirements for vocational education and training

The enhancement of mobility and employability undoubtedly remains a high priority action item within Europe [7]. The EU is now confronted with the challenge to accomplish the initiated shift to a competitive and knowledge-based economy in order to ensure growth and employment in the long term, taking into account job market demand for new skills and competences. The achievement of this ambitious goal has been linked to a fundamental transformation of learning, education, and training, from an input-based to an outcome-based paradigm throughout Europe. Nowadays, technological, economic, and organizational changes impose new demands for a Europe more responsive to the labour market's requirements, where education and training systems should be able to equip European citizens with knowledge, skills, and competences to meet the challenges of globally increasing competition; to generate new skills, in order to respond to the nature of the new jobs, as well as to improve the adaptability and employability of adults already in the labour force. The continuous development of knowledge, skills, and competences at the individual and organizational levels, the strategic management of human resources, encouraging a more dynamic and future-oriented interaction between labour supply and demand, are clearly requirements and challenges for the EU and member states, education and training providers, companies, workers and learners.

In order to meet the challenge of incorporating current and future skills in the labour market, the EU strategies and initiatives [6] focus on the enhancement of human capital, the promotion of employability by upgrading skills, and improvements in matching skills supply to labour market needs and demand. The New Skills for New Jobs initiative [9] stresses that education, training and employment policies of the member states must focus on increasing and adapting skills and providing better learning opportunities at all levels, to develop a workforce that it is highly skilled and responsive to the needs of the economy. Similarly, businesses have a keen interest in investing in human capital and improving their human resource management.

In addition, more transparent information on labour market trends and skills requirements, as well also the removal of obstacles to free movement of workers in the EU, including administrative barriers, would help achieve this goal, and improve occupational, sector and geographical mobility. Finally, the initiative stresses the need to improve the EU’s capacity for skills assessment, anticipation and matching with existing vacancies [1].

3 The need for the competence concepts

The current European setting with regard to the evolution of qualification standards reveals that there is a general shift towards the use of outcome-based standards independent from the type (occupational or educational) of qualification.

Learning outcomes are generally seen as facilitating the link between employment and education; they may be formulated in terms of competences, a concept shared by both systems.

According to a recent research from Cedefop [2] “most European countries are planning or making a marked shift in this direction and learning outcomes feature as a component of lifelong learning strategies and mechanisms for implementation”, even though the regulation of learning inputs (duration, contents, learning arrangements, etc.) still plays an important role in most qualification systems. However, despite these common developments and some formal similarities in formulating occupational standards, a detailed comparison of outcome-oriented standards shows persisting differences which can be traced back to different understandings of “competence” and different goals ascribed to vocational education and training.

As reported in the research, there are two different contrasting understandings of competence in Europe: the functionalist concept of competence (used in the UK system of National Vocational Qualifications, which are based on National Occupational Standards) and an understanding of competence, developed in Germany, referring to the implicitly assumed knowledge and skills in the competence, the role of the learner in the context of a profession, and in society as a whole. In a third group of countries, there is a tendency for reconciliation of the concept of competence as a divisible entity and a more holistic approach integrating the different dimensions of competence.

The cited Cedefop research presents the similarities and differences in the formulation of learning outcomes emanating from different understanding of competences. In these different approaches, learning outcomes are used for different purposes (qualifications, programmes, assessment) and. can be distinguished as: (i) based on a theoretical or research formulation; (ii) based on negotiation between stakeholders; and (iii) borrowed/adapted from elsewhere.

The same research points out the paramount need for a change in the traditional approaches to learning, towards a paradigm promoting the idea of putting the learner at the centre of the learning process and of concentrating on the intended learning outcomes of this process instead of what has been provided as input by teachers and instructors. “Learning based uniquely on input will not respond adequately to future challenges for individuals, society or the economy. The trend is to rely, increasingly, on the identification of learning outcomes. This trend is recognised as critical in many different contexts across education and training systems.” Learning outcome development might typically start in the initial education context, which includes traditional school settings, and work through to Higher Education (HE) and Vocational Education and Training (VET) opportunities. However, dynamic changes in the society and economy demand more and more lifelong learning and development of knowledge, skills and competences in the work context, encompassing both informal learning activities (i.e. intentional, but not accredited) as well as non-formal ones (i.e. as a side effect of other activities).

A most important, urgently needed harmonisation instrument for making competence concepts more tangible within the European continuing training and labour space, regards the representation of learning outcomes and related concepts as knowledge, skills, and competences, associated with learner information as well as with vocational education and training and employment opportunities. The development of a competence model including the expression and exchange of skills and competence information is an important and necessary step towards outcome-based vocational education and training practice that ensures higher transparency, mobility and employability of lifelong learners.

4 European competence related policies and instruments

Following the Lisbon meeting in March 2000, the Commission has taken initiatives to establish synergies between processes for the design of national frameworks of qualifications and an overarching European Qualifications Framework (EQF) for Lifelong Learning, taking into account the work done in the Bologna and Copenhagen context.

The Europass instrument, as well EQF and ECVET, has been developed at different periods of time. They aim at similar purposes of supporting mobility in Europe, while providing information and transparency on qualifications to education and training stakeholders, to individuals, and to stakeholders on the labour market. These instruments are geared towards learning outcomes, and operate in the context of mobility at large (geographical and professional), not only in formal education and training settings, but also for the recognition of non-formal and informal learning achievements; thus, they are tools to support lifelong learning.

4.1 Europass Certificate Supplement

The Europass Certificate Supplement (issued by the authorities that award vocational educational and training certificates, to add detail and make them more easily understandable especially by employers or institutions outside the issuing country).

Though yet not widely deployed, the Europass Certificate Supplement (CS) is intended as the core instrument for professional training [14]. The CS concisely describes the skills and competences typically acquired by the holders of a certificate associated with a professional learning opportunity. It is not intended as a personal document, but as a reference for all holders of a relevant certificate. Section 3 of the ECS is headed “Profile of Skills and Competences” and contains a list of items using the action verb to describe the skills and competences [15].

5 Competence related technology specifications and standards

European frameworks and instruments need to be supported by interoperable technological systems and services in order to achieve their full potential.

Several international and national organisations have attempted to develop information technology specifications or standards concerning competence information and competence data models in different professional environments:

International standardization bodies (appearing in the above list) have recently started to foster work around information models for learning outcomes. In particular, the ISO/IEC JTC1 SC36 - Information technology for learning, education and training has approved and started a new multi-part standardization project on competencies [13].

At a European level, the success of the first part of the multi-part standardization project “European Learner Mobility (ELM)” [4] demonstrates the needs and demands for European policies, proper standards and solutions for the practice to support the EU facing the challenges and opportunities for future innovation, inclusion, growth and business.

Beyond the related upcoming European Standard EN 15981 on European Learner Achievement Information (EuroLMAI) [3], the ELM project aims at integrating learning outcomes and competences into existing European policies, namely EQF, Europass and ECVET.

Therefore, it is an opportune moment to design and develop a European competence model that takes European needs into account and enables the focus of learning outcomes and competences in life-long learning and professional training across sectors and systems boundaries, domains and institutions.

6 Implementing competence modelling in Europe

The eCOTOOL European project seeks to take forward this whole agenda by providing advanced and sustainable instruments and tools for competence modeling in Vocational Education and Training (VET) and in particular for the Europass Certificate Supplement (ECS).

A key objective of eCOTOOL has been to develop a generic, European skills and competence model that can be integrated with existing European policies (Europass, EQF, EQAVET, ECTS, and ECVET), as well as related "eco-tools" that are not yet available anywhere in Europe. The overall goal of the eCOTOOL project is to improve the development, exchange, and maintenance of VET certificates and their accessibility and transparency, by harmonizing Europass with other European instruments (EQF, ECVET), such that ICT tools representing competences, can then increase European mobility and transparency regarding work-related competence requirements.

The eCOTOOL modelling process aspires to introduce a well-defined methodology for creating definitions of competence concepts and structures, or frameworks, within particular occupational domains, taking into account the needs and requirements of the different European stakeholders as well as existing policies, practices and approaches influencing its application and usage within diverse contexts throughout whole Europe. The main steps of this methodology are briefly presented as follows.

6.1 Requirements elicitation and analysis

Competence models underlie the coherent and consistent construction of competence structures or frameworks for a broad range of stakeholder groups: Employers can make use of them in order to identify specific competences relevant to their organisations; perform job analysis and profiling; undertake gap analysis of competences within their work-force. Work-based learners, individually or within enterprises, can claim acquired competences and/or identify desired competences, skills, and knowledge that are addressed and supported by a VET offering. On that basis, learners are able to select the VET that best fits their personal needs. VET providers, as well as employers, can benefit from easier access to their opportunities by learners from other countries, through the more integrated competence market, allowing employers as well as individuals to compare more easily existing professional training and certificates, in particular from abroad. Professional or other bodies can use competence models to ensure that the occupational frameworks they create are consistent with other frameworks, and have the structure and coherence needed for use with ICT systems.

eCOTOOL has realised many initiatives and means for receiving and identifying the needs and demands of all European stakeholders concerning competences: First, the eCOTOOL partners have organized several surveys including interviews, discussions and online communications to directly get in contact with the stakeholders and their needs. Second, eCOTOOL has prepared and published reports based on desk-top research and questionnaires for European creators, publishers and users of the Europass CS with a special focus on the competence and skills descriptions. Finally, eCOTOOL has realized an internal workshop with the representatives from five Directorate Generals of the European Commission to discuss the requirements from the view point of the European Commission and their existing and upcoming policies.

All results of the eCOTOOL surveys, reports and internal workshops are reflected and integrated into the development of the eCOTOOL competence model.

6.2 eCOTOOL Competence Model

The aforementioned initiatives and communication with the stakeholder communities have clearly outlined an urgent demand for concrete, harmonised outcomes in the field of competence modelling that can be adapted and implemented into sectors ranging from vocational education and training to human resource and European policy development.

Responding to this demand the eCOTOOL competence model has been designed in terms of a two-tier approach comprising:

6.3 Use cases of the eCOTOOL Competence Model

Competences define the competence concepts that are used in many ways beyond the ECS Section 3. ECS Section 3 ability item short definitions are one kind of competence definition.

Many principal uses of competence definitions can prove the importance of the Competence Models:

Uses by employers. One can easily imagine employers using wording similar to ECS Section 3 ability item short definitions in a description of what a job involves. The wording may be rather too detailed for a job advertisement, but it could still be read by an applicant for a post to help them understand what the job involved, and whether they were in fact up to it. The use of competence definitions throughout large organisations is widespread, but there is less public awareness of it, partly because businesses tend to regard their own frameworks of skill and competence as commercially confidential, rather than making them public. If a business does manage its workforce competences, they will need definitions of those competences that are understandable by all concerned. Often these are discussed in HR circles under the term “competencies”, plural of “competency”. There is often a distinction drawn between “competency” and “competence”, but this will not be followed up here.

Individuals claiming abilities and competence. Individuals need be clear, in their CVs or portfolios, about the abilities or competence they are claiming. While these descriptions would typically not be skill headings in a CV, as they are again too detailed, similar wording might appear in a detailed description of a job that a person has done in the past.

Assessing ability and competence. When recruiting, it is vital that employers can assess the abilities of potential employees. It is also very helpful if individuals can assess themselves, so that they can plan for the development of their abilities and competence. In each case, one can imagine an expert observing someone less experienced in a role, and assessing whether they are competent at performing these activities, and perhaps acting as part of a checklist to inform a junior employee about where they need to get more experience and develop their competence.

Occupational framework. Competence concepts appear in occupational frameworks. In practice, when frameworks are being devised, often the individual definitions are written at the same time. It is also possible that a framework could include previously established competence definitions, including those from other frameworks.

Learning, education and training courses. In each case, one can imagine courses whose syllabus covers these areas. However, they are not well adapted to form the kind of learning outcomes that are typical, at least in higher education.

Comparing and contrasting uses. The fact that this wording could potentially be useful in several different contexts does confirm that we are dealing with an important topic. However, the more precise requirements for each use do differ. Therefore, the wording of the ECS ability item short definitions should not in itself be taken as definitive of the underlying concept, but simply as a form that is taken as suitable for the particular application of the ECS itself.

6.4   Application of eCOTOOL Competence Model into the ECS

The eCOTOOL Competence Model, and specifically the eCOTOOL High-Level Competence Model is designed to help people more effectively in writing ability for the Europass CS section 3. The section 3 of the Europass CS, “Profile of Skills and Competences” is produced to help communicate what has been covered in a professional training course.

7   The eCOTOOL High-Level Competence Model

The high-level version of the eCOTOOL Competence Model is developed to be used with and by people involved with competence definitions for any practical reason [16]. Because the needs of these stakeholders differ from the needs of technical systems developers, further technical details are presented only in the technical version, which follows this high-level model. This high-level model is high-level in that it omits much lower-level detail that is relevant to technical systems developers, but not directly relevant to stakeholders with a direct practical involvement (Fig. 1).

7.1   eCOTOOL High-Level Competence Model Structure

7.1.1   Basic components of the eCOTOOL Competence Model

According to the eCOTOOL competence model (high-level), an ability item short description has two parts: a) an action verb (or verbs) and b) the rest of the ability item’s title or short description.

When composing an ability item, it may be a good idea to start by writing a first short description representing briefly the essence of what the ability is. If this description does not already start with an action verb, it is recommended in most cases to search for a suitable one. Some more advice can be found below to ensure good quality items with appropriate action verbs (Fig. 1).

The high-level model allows the classification of each ability item into one of the “KSC” categories: a) Knowledge; b) Skill and c) Competence;

7.1.2   Unique id codes for cross-referencing ability items

Working with many ability items, it is probably recognisable that the same narrower ability may play a vital part in more than one broader ability. It is also convenient to separate the definition of individual ability items from their place in structures. For both of these reasons, it is very useful the creation a unique id code for each ability item.

In some instances, for existing competence structures, codes have already been devised. For instance, the LANtrA NOSs have their own short codes for each unit and element within the units. “Set out and establish crops” has code PH2, while the element “Set out crops in growing medium” is PH2.1 and “Establish crops in growing medium” is PH2.2. LANtrA does not give codes to any of the narrow individual ability components of an element.

Form A: eCOTOOL high-level model item definition table

ability item
short description

action verb(s)

rest of short description



KSC classification

Knowledge, or Skill, or Competence

unique id code


author/authority


level assignments

level scheme

level




(repeat as needed)



Categorisation

classification scheme

Term




(repeat as needed)



full description


Fig. 1. eCOTOOL High-level Competence Model structure

7.1.3   Assignment of levels to ability items

Often, abilities are described as being at specified levels. It is often the case that education, training, and professional development result in learners progressing from lower levels of ability to progressively higher levels. However, there is no uniformity, either in educational or occupational level schemes, about the number of levels, or terms used to describe them. In recent years, the European Qualifications Framework for Lifelong Learning (EQF) has been introduced in an attempt to aid the cross-mapping of different level schemes. It defines eight levels in each of the three areas of knowledge, skills and competence. The EQF is intended to serve more as a neutral reference point than a single common standard.

A person defining a competence structure or framework may use the EQF to state that they have judged a particular ability item as fitting best with the selected EQF level. In the eCOTOOL high-level model of levels, users can judge the level of an ability item in any level scheme or framework that is familiar to them.

7.1.4   Further classifying ability items

Ability items can be categorised for any of several purposes, beyond the KSC categories. It may, for example, be useful to record where appropriate: Standard Industry Codes; Standard Occupation Codes; library-oriented subject matter classifications; any education or training classifications; professional body classifications, etc. Levels are not dealt with as categories.

For any categorisation, you will need to specify the classification scheme, and the term from that scheme. An item may be classified under any number of schemes, or none.

7.1.5   Constructing high-level model ability items

A table with the recommended elements is given here as Table 1: Form A. This form can be filled in for as many ability items as are relevant to the person or organisation documenting their competence concepts. Guidance on when to stop is given later.

A full description of the ability should be given in any case, even if this simply repeats the set of definitions of narrower abilities that make up the ability being defined.

7.2   Exploitation of the eCOTOOL High-Level Competence Model

The eCOTOOL high-level model is designed as easy-to-use, allowing the majority of current occupational frameworks to be given a common structure.

There are two principal alternative approaches to creating competence structures. One can either start at the top with a job requirement, progressively breaking that down into the constituent (subsidiary, narrower) parts; or identify abilities at all levels, and work out which ones are parts of which other ones. In order to allow both approaches, the eCOTOOL high-level competence model keeps separate track of the ability items on the one hand, and the structure information on the other. Every relevant item at every granularity (except perhaps the narrowest) needs to have a definition outlined as in the previous table. The unique id codes, along with short descriptions for readability, are then used in table to show what narrower abilities are parts of what broader ability.

8   eCOTOOL Technical Competence Model

The eCOTOOL Technical Competence Model is a complex model that provides the detailed underlying connections and the information model, to help with the design and interoperability of ICT-based competence services.

8.1   eCOTOOL High level Competence Model Structure

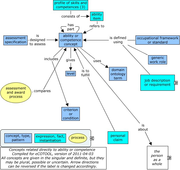
8.1.1   Concepts surrounding ability or competence concepts

Ability or competence concepts are represented as having levels; they may be part of broader abilities or have narrower sub-abilities; they may have criteria or conditions; and they may use terms from some kind of domain vocabulary or ontology. Together with the standard metadata, these relationships represent key components for a model, which are presented in the following schema (Fig. 2).

Fig.2. Concepts related directly to ability or competence

Apart from the use in the ECS Section 3, the maps indicate that ability or competence concepts can be used: (a) in assessment, in the sense that an assessment is designed to assess a person’s ability or competence in the given area, and the assessment process compares the evidence of a person’s activity with the concepts; (b) in personal claims; (c) in job descriptions or requirements; and (d) in occupational frameworks or standards (which themselves may mention generic work roles). Not illustrated in the maps is their potential use (e) in courses of learning, education or training.

8.1.2   Concepts surrounding occupational frameworks

An occupational framework or standard, in contrast, is defined largely in terms of the ability or competency concepts it includes, and the relationships between these concepts. Levels are defined within frameworks – in fact levels make no sense without explicit or implicit reference to a framework in which they are defined. It seems entirely plausible that occupational frameworks also may include criteria or conditions, perhaps providing context for the ability or competence concepts, and may use other terms from the domain, including generic work role terms (Fig. 3).

Fig.3: Concepts surrounding the idea of an occupational framework or standard

8.2   Exploitation of the eCOTOOL Technical Competence Model

The competence concepts can be reused in different frameworks, and definitions that have already been written using a different specification (such as RDCEO) can be incorporated into a framework, without the necessity to restructure them.

A complete framework consists of one or more competence concept definitions, and any number of relationships between these concept definitions, and other concepts, whether or not included in the framework.

The eCOTOOL Technical Competence Model can be identified as an information model structure for the representation of information about competence concept definitions and frameworks. It might be useful at the same time to consider the general way in which a typical occupational standard might be structured in terms of the concepts contained.

9   Conclusion

Making lifelong learning and learner mobility a reality continues to remain a challenge and a key strategic priority for the European Education and Training Programme 2020 [9].

The European Commission affirms the growing success of technology-enhanced learning: “A decade of experience in Europe has proven its value as an innovative tool for education and training” and that it “reflects the growing complexity of e-learning and its role as a basic tool for education and training as well as it concludes that e-learning should be seen as an important part of learning in general” [8]. That is in line with the decision of the European Commission that technology-enhanced learning has become one of the four transversal lines of the Lifelong Learning Programme and a general priority in the four vertical programmes [7]. In summary, competence orientation and competence models can be seen as one of the main drivers and facilitators of the new knowledge and information society and technology-enhanced learning as a key instrument with growing impact and usage.

The importance of competence models is linked to the increase of competition, innovation and rising consumer demand, forcing enterprises and industries to search for more skilled and competent employees. On the other hand learners as employees and individuals look for vocational educational and training programs offering the relevant knowledge, skills and competences for the new challenges at their workplace [6]. Competence modelling and technology-enhanced learning can go hand in hand for facilitating and achieving the required change towards competence orientation.

Progress has been made as a result of the European Qualifications Framework which triggered development work on national qualification frameworks in many countries, including a new focus on learning outcomes. By increasing the transparency of qualifications, the EQF will facilitate the mobility of learners and workers between countries and their access to lifelong learning.

However, much remains to be done to establish flexible learning pathways, e.g. through better transitions between VET, higher education, and professional learning, opening universities to non-traditional learners, and the validation of non-formal learning. Learning must be attractive and accessible for all citizens, independent of age, educational attainment, employment or social status. Better coordination between different education and training sectors, institutional commitment and partnership with all stakeholders is required.

Learner mobility between countries is a vital enhancement to building people's employability and adaptability. Evaluations of the EU programmes show that mobility breaks down barriers between people and groups, makes the benefit of European citizenship more tangible and helps people become more adaptable and open to mobility when they enter the labour market. Cross-border learner mobility should become the norm, rather than the exception that it is today. The focus on learning outcomes and in particular the development of a generic competence model facilitated by the eCOTOOL project will strengthen both the integration and implementation of the European policies as well as the mobility and life-long learning in whole Europe.

References

  1. Begg, I., Erhel C., Mortensen J.: Medium-term Employment Challenges, Centre for European Policy Studies Special Report, ISBN: 978-92-9079-977-1 (2010)

  2. Cedefop: The shift to learning outcomes - Conceptual, political and practical developments in Europe (2008), https://www.cedefop.europa.eu/en/Files/4079_EN.PDF

  3. CEN Technical Committee 353: prEN 15981 – European Learner Mobility Achievement Information Model (EuroLMAI) (2010)

  4. CEN Workshop on Learning Technologies: Guidelines on a European Learner Mobility Model, CWA 16133:2010 (2010)

  5. Deutsches Institut für Normung: Publicly Available Specification (PAS) 1093 Human Resource Development with special consideration of learning, Education and Training - Competence Modeling in Human Resource Development (2009), http://www.qed-info.de/downloads

  6. European Commission: e-Skills in the 21st Century: Fostering Competitiveness, Growth and Jobs (2007), https://eurlex.europa.eu/LexUriServ/LexUriServ.do?uri=COM:2007:0496:FIN:EN:PDF

  7. European Commission: An updated strategic framework for European cooperation in education and training (2008), https://eurlex.europa.eu/LexUriServ/LexUriServ.do?uri=COM:2008:0865:FIN:EN:PDF

  8. European Commission: The use of ICT to support innovation and lifelong learning for all - A report on progress (2008), https://www.europarl.europa.eu/registre/docs_autres_institutions/commission_europeenne/sec/2008/2629/COM_SEC(2008)2629_EN.pdf

  9. European Commission: New Skills for New Jobs – Anticipating and matching labour market and skills needs (2008), https://eurlex.europa.eu/LexUriServ/LexUriServ.do?uri=SEC:2008:3058:FIN:EN:PDF

  10. HR-XML Consortium: Competencies (Measurable Characteristics) (2006), http://ns.hr-xml.org/2_4/HR-XML-2_4/CPO/Competencies.html

  11. IEEE Learning Technology Standards Committee: IEEE 1484.20.1 - Data Model for Reusable Competency Definitions (RCD) (2007)

  12. IMS Global Consortium: Reusable Definition of Competency or Educational Objective (RDCEO) (2002), http://www.imsglobal.org/competencies/

  13. ISO/IEC JT1 SC36: ISO/IEC NP tr 20006 Information Technology for Learning, Education and Training- Information Model for Competency Information Technology for Learning, Education and Training- Information Model for Competency (2010)

  14. Otero, M.S., Fernández, J., Pijuan, A., Torrecillas, C., Romijn, C., Uwland, A.: First Evaluation of Europass - A Final Report to the Directorate General Education and Culture of the European Commission (2008), http://ec.europa.eu/dgs/education_culture/evalreports/training/2007/europass/report_en.pdf

  15. The Europass Certificate Supplement (2007), https://europass.cedefop.europa.eu/europass/home/vernav/InformationOn/EuropassCertificateSupplement.csp

  16. eCOTOOL High-Level Competence Model Explanation (2011), https://www.simongrant.org/pubs/resources/eCOTOOL_High_Level_Competence_Model_Explanation_EN.pdf

Acknowledgements

This work has been sponsored by the eCOTOOL (e-competences tools) project (Project number: 504614-LLP-1-2009-DE-Leonardo-LMP), that is funded by the European Commission in the frame of the Lifelong Learning Program (http://www.competencetools.eu/). This publication reflects the views only of the authors, and the Commission cannot be held responsible for any use which may be made of the information contained therein. The authors would like to thank all the eCOTOOL consortium partners for their contribution in the design and implementation of this initiative.