Published in: Int.
J. Metadata, Semantics and Ontologies, Vol. 5, No. 4,
2010
Copyright © 2010 Inderscience Enterprises Ltd.
DOI: 10.1504/IJMSO.2010.035552
Reformatted for Simon Grant's publications
Department of Informatics,
Technological Educational Institute of Athens,
Ag. Spyridonos, Egaleo, 12210, Greece
E-mail: csgouro@teiath.gr
*Corresponding author
Institute for Educational Cybernetics,
University of Bolton, Deane Road,
Bolton, BL3 5AB, UK
Keywords: European learner mobility; achievement information; metadata standards.
Reference to this paper should be made as follows: Sgouropoulou, C. and Grant, S. (2010) ‘Enhancing European Learner Mobility, broadening European pathways: the metadata standards approach’, Int. J. Metadata, Semantics and Ontologies, Vol. 5, No. 4, pp.296–308.
Biographical notes: Cleo Sgouropoulou is an Assistant Professor at the Technological Educational Institute of Athens. Her research interests lie in the field of Learning Technology and especially in the development of data models for interoperable information systems. She is a member of the CEN Workshop on Learning Technologies and acting as a representative of the Hellenic Organisation for Standardisation (ELOT) to the CEN Technical Committee 353 “ICT for Learning, Education and Training”.
Simon Grant is Learning Technology Advisor with the JISC Centre for Educational Technology and Interoperability Standards (CETIS) in the UK, and has been specialising in interoperability for information around learners since 2002. He is a leading authority on the principles of electronic portfolio systems and their interoperability, and is currently involved in several international initiatives around skills and competences, including one with the CEN Workshop on Learning Technologies.
The enhancement of learner mobility and employability is undoubtedly a high priority action item within the European Education Area. The establishment of the European Credit Transfer System (ECTS) (EC, 2004) and Europass (EC and CEU, 2004) as a framework for the transparent description of qualifications and competences provides the common basis for the well-structured recording of the outcomes of all opportunities for lifelong learning including European higher education structures and learners' private/institution-owned information.
The establishment of a common framework, which is accepted all over Europe, demonstrates that European education has reached a maturity stage where the recording and exchange of learner mobility information needs to be efficiently supported by technical interoperability standards.
Several relevant standardisation efforts exist and significant national expertise has already been accumulated (CEN WSLT ELM PT, 2009a, 2009b). However, European harmonisation is needed to provide viable support for emerging European learner information systems and dissuade service providers from developing proprietary services and platforms. This harmonisation will support the development of a new generation of technology- enhanced services for learners (learning and employment opportunities exploration), higher educational institutions administrations (certification or augmentation of learner information), employers (workplace descriptions, recruiting and development of learners' competencies) and other stakeholders of Learning, Education and Training (LET) policy-makers throughout Europe, such as the European Union (EU) and Commission, the Member States and their governments and ministries.
The European Standardisation Committee (CEN) Workshop on Learning Technologies (WSLTs) and the CEN Technical Committee (TC) 353 “Information and Communication Technologies for Learning, Education and Training” are undertaking an active role in providing technical interoperability standards for documents agreed upon by the EU to support the exchange of European-wide learner and employment information. This is a unique opportunity for the Learning Technologies standardisation community to contribute to the evolution of the European Learner Mobility (EuroLM) landscape, leading the way towards sustainable Information Systems and tools, and, eventually, towards a European infrastructure for learner mobility and employability services.
In this paper, we present the approach followed, in the modelling of the EuroLM domain and the development of the EuroLM Achievement Information specification as a generic model for representing the institution-attested achievements of a learner within a formal learning setting, resulting from the learner's participation in one or more learning opportunity instances (courses, programmes of study, etc.) and including any available associated results. The Europass institution-owned learner achievement information structures, namely the Europass Diploma Supplement and the Europass Mobility, as well as other official achievement information reports (e.g., the learner's transcript of records), are specified as Application Profiles (APs) of the EuroLMAI model. The paper presents in detail the methodological tools used, the modelling activities carried out for the development of the standard, as well as current outcomes and recommended uses of the specification. The paper concludes with a discussion on future actions for EuroLM standardisation.
Europass, the single Community framework for the transparency of qualifications, was established by the Decision 2241/2004/EC of the European Parliament and the Council of 15 December 2004. The framework comprises five transparency tools:
The overall objective of the Europass initiative has been to develop a better understanding of qualifications and competences in Europe, and to increase the mobility of people in geographical, educational and job-related terms, i.e., for enrolling in education and training, and accessing the labour market.
The overarching aims of the Europass initiative are to help to increase awareness of and access to transparency instruments amongst learners, teachers, trainers, employers and admission staff of educational institutions; to improve the communication impact of the existing transparency instruments; to improve information on issues related to transparency and mobility; to inspire the development of additional transparency instruments.
Apart from providing these standardised information structures, the Europass decision signals the way ahead for the creation of a network of interoperable information systems, some of which will be managed at national level in the different stakeholder countries, while others will be administered at Community level. This network of systems is expected to facilitate submission and exchange of information among the interoperating parts, and needs to be developed taking into account the opportunity of future developments, with particular reference to the integration of information services on job and learning opportunities (EC and CEU, 2004).
This identified requirement for moving towards actual technical implementations is the more pressing, the more policy specifications and instruments for learner mobility in Europe gain maturity and application value, thus fomenting the development of a new generation of upgraded services to the European educational and labour space.
The CEN EuroLM1 project was launched in January 2009, having as main objective the provision of data models, specifications and guidelines for the expression and exchange of learner mobility information, which is either explicitly defined at a European policy level and captured in the European transparency instruments, or that directly emanates from current LET practice and processes in Europe.
As perceived within the context of the project, EuroLM follows two parallel, yet equally important standardisation paths: one that directly addresses the European requirement for rapid implementation and dissemination of the transparency information tools throughout Europe to enhance mobility, whereas the other focuses on sketching the broader mobility landscape, thus providing the vision and preparing the ground for the further development, augmentation and exploitation of transparency information that will lead to the emergence of valuable services to the community (e-portfolio, learning and employment opportunity exploration, etc.).
The overall modelling effort for covering the different aspects of EuroLM is indeed an ambitious and demanding task, which unfolds through a series of phases and is expected to result in a multipart standard. The EuroLM suite of metadata specifications will constitute a significant tool for conveying achievement information within the European Higher Education Area (EHEA). More specifically, the results of this undertaking are expected to:
The accomplishment of the outlined aspired outcomes of the standardisation efforts in this field entails the definition of a comprehensive EuroLM model comprising various important dimensions, the exploration of which leads to the following working paths:
In continuation, we present the methodology and achieved outcomes of the EuroLM project with emphasis on the modelling of the EuroLM domain and the development of the EuroLM Achievement Information (EuroLMAI) metadata standard, as the first explicit contribution towards a technical infrastructure for mobility information exchange within the EHEA. As discussed in the following sections, the vision for producing true interoperable standards and applications for EuroLM is pursued through the approach of RDF-based APs constructed upon core domain standardisation entities.
Efforts to develop metadata specifications should start off by reviewing the history of existing standards to study underlying models, and by investigating their interoperability features and support of reuse. The well-established metadata standards for cross-domain and domain-specific information resource description have already been around for quite some time. Dublin Core (DC) Metadata and IEEE Learning Object Metadata (IEEE LOM (LTSC, 2002)), among others, are examples of such standards, providing semantic support for a broad range of purposes and business models.
Owing to the diverse needs of particular communities and applications, metadata standards generally support a notion of customisation through APs. Application profiling of metadata specifications in its simplest form supports the process of selection of a set of metadata elements from an element vocabulary, possibly extending the base element vocabulary as defined in the specification using locally defined elements, and choosing a set of useful value vocabularies for use with these elements (Nilsson, 2008a).
However, since “the days of ‘one size fits all’ standards are over ... Domains are now overlapping and becoming ‘liquid’” (Rust, 2005), the term AP encompasses broader forms of customisation, involving the “assemblage of metadata elements selected from one or more metadata schemas and combined in a compound schema. The purpose of an AP is to adapt or combine existing schemas into a package that is tailored to the functional requirements of a particular application, while retaining interoperability with the original base schemas” (CEN WSLT, 2006).
Enabling such customisation of metadata standards is one of the ultimate goals of metadata harmonisation. Nevertheless, this ‘mixing and matching’ of elements from several metadata specifications with different underlying abstract models leads to semantic confusion, producing significant barriers for the harmonisation that APs have been designed to enable. As shown by Nilsson et al. (2007), the different abstract models of the DC and IEEE LOM metadata standards (entity-relationship model grounded in model-theoretical semantics vs. abstract hierarchical model with no formal semantics) produce problematic mixing scenarios, driving one to the conclusion that the notion of ‘reusing elements’ between metadata standards and formats using incompatible abstract models is fundamentally flawed.
So, what is the right course to be followed? EuroLM is a complex domain within which several stakeholder communities need to interoperate requiring support for a wide range of functions and services. As a first step towards the development of domain-specific metadata standards, it is essential to identify the different participating entities, their properties and relationships among them, to reveal opportunities for leveraging existing stable specifications with compatible underlying models that can be combined to build sustainable APs. Implementers can then be safe in the knowledge that the assembled whole can be interpreted correctly by independently designed applications (Nilsson et al., 2008a, 2008b).
Building APs involves the following processes (Hillman, 2007):
In 2008, the Dublin Core Metadata Initiative (DCMI) (DCMI, 2008) issued the Singapore Framework for Dublin Core Application Profiles (DCAPs) (Nilsson et al., 2008a, 2008b) providing a formalisation for building and documenting APs. The DC notion of the AP imposes no limitations on whether those properties or encoding schemes are defined and managed by the DCMI or by some agency (Nilsson et al., 2008a, 2008b). As described in the framework, a DCAP is a packet of documentation containing the following parts.
The DCAP approach was chosen as the basis of the EuroLM specifications given the widespread use of DC, the flexibility and extensibility of the DCMI Abstract Model (Powell et al., 2007) and its compatibility with the Semantic Web. The ensuing sections of the paper provide an overview of the development steps, as defined by the DCAP framework, which led to the design of the EuroLM Achievement Information specification.
In accordance with the aforementioned guidelines and the DCAP framework for building APs, the first important step is the identification of scope and functions within a specific domain. Concerning EuroLM, a distinctive characteristic is that the identification of the core functional requirements for the exchange of learner achievement information has already been carried out at the EU policy level. The Europass framework information structures constitute the recommendations for addressing these requirements. However, there was still lot to be explored in terms of learner mobility stakeholder communities — their interests and business cases, the LET processes from which information arises and the services that will add value to the emerging standardisation infrastructure.
On this basis, the EuroLM project established a team of standardisation experts in the field of learner information and learning opportunities data modelling. Representation from ICT industry with implementation expertise in student management systems was anticipated to add an important implementers' perspective to the overall effort. The project team conducted research and extensive study of LET processes, EU and institution-defined transparency information structures, their existing application and use in the European countries and the problems that arise (e.g., security issues). In alignment with the “application profiling culture”, there was a firm decision to investigate the utilisation of currently available interoperability specifications and standards, rather than develop a new isolated specification and to draw on the extensive application profiling experience of transparency documents in European countries such as the UK, Norway, Germany, France and Greece.
In Figure 1, we attempt to outline a broad view of the learner mobility landscape, illustrating the different stakeholder groups, existing and upcoming supporting information structures, as well as important services to the LET communities.
Figure 1 Diagrammatic representation of the Learner Mobility domain

First, there are three core stakeholder groups: Learners, Employers and LET organisations offering LET opportunities. Each of these three stakeholder groups organises their information about LET around particular concepts that are useful to them: these are the arrows near the three sides of the diagram. In practice, this information is organised into structured sets: these are the boxes in the areas marked ‘Information Models’. Some of these sets of information have agreed specifications of their electronic representation, some at present only have paper formats, which may or may not be generally agreed or standardised. The information models shown are only illustrative: on the employers' side, in particular, there are many more.
Second, European and National policy stakeholders — as the main initiators and promoters of European and cross-cultural and trans-national LET policies and instruments — establish, through policy mechanisms, a wide range of information models with broader impact on national or European communities (e.g., national transcripts, occupational profiles, Europass transparency instruments, etc.). Owing to their impact, their viewpoint could be imagined as being above the diagram, looking down at the whole. They are represented here looking in from all sides of the diagram.
Third, there are the Developers and Implementers as additional stakeholders that may attempt to develop and offer services that are related to learner mobility in some way. Some of these services are shown in ovals within the central ‘Services’ rectangle. In this broad view, services relevant to learner mobility range from those helping learners choose LET opportunities, and those related to the administration processes involved in taking up learning opportunities, through services relevant to LET itself, to services relevant to helping learners secure desired employment.
Lastly, it is the role of European standardisation organisations, in consensus, to assemble the standards and specifications, to be used by developers and implementers, to build interoperable tools and services that help satisfy the needs of the other stakeholder groups. Instead of standardising ponderous and inflexible information models, the standardisation of small information entities offers a modular approach promoting reuse of base information schemes in larger models. These ‘building block’ standards and specifications can then be mixed-and-matched in larger information models to cover specific needs and drive the implementation of European-wide Services. The standardisation organisations themselves are also, like the policy stakeholders, not shown, as they should ideally have an overview of the complete picture, so that the standards and specifications produced or adopted can be optimally adapted for reuse across, and even beyond, the field of learner mobility.
The above-mentioned representation reveals that developing standards for the EuroLM domain involves several standardisation steps given the broad range of the various stakeholders' metadata needs. A starting point to unfolding this process is to understand and capture the domain's interacting entities, processes and practices in the context of which information arises. It is then feasible to set concrete priorities on the standardisation sequence to be followed so as to gradually address all identified requirements.
On the basis of the above-mentioned assumptions, the next paragraphs provide an overview of what has been achieved in terms of the definition of a conceptual model of educational practice relevant to EuroLM and the development of the EuroLM Achievement Information specification, which is the first of an expected series of the EuroLM standards. More specifically, the EuroLMAI specification comprises the following constituents:
The EuroLMAI model shares a set of terms and definitions (CEN WSLT ELM PT, 2009a) that carry terms semantics. This set of terms can be regarded as the vocabulary of the EuroLMAI application or community that the AP is designed to support.
As mentioned earlier, to be clear about the meaning and significance of learner mobility information, it is essential to understand the processes and practices in the context of which the information arises, i.e., the educational practice that generates the information, some of which is gathered together in mobility documents.
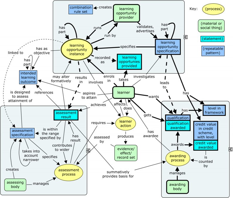
The conceptual model (Figure 2) illustrates the rough division of the subject matter into three distinctive parts: learning opportunity provision, award of credit or qualification, and assessment. Between these parts sits the learner, the learner's actions, and their results as evidence,2 which provide the basis for the rest of the system. The process of learner action is shown as an oval, while a rounded rectangle models enduring objects: both the learner and the material evidence, as things in the world that are caused or produced by learner action. Intended learning outcomes act as the proper bridge between learning opportunity provision and assessment. Without this bridge, the connections are more tenuous.
Figure 2 Conceptual model of educational practice relevant to learner mobility

All processes are here shown as ovals. The learning opportunity instance is the course, etc., in which organised or formal learning takes place. This involves some action by the learner. The assessment process also requires learner action. The assessment process assesses the evidence, and produces assessment results. In the awarding process, those results are used as the basis for awarding credit or qualifications.
Three more social entities appear at this level — the organisations responsible for the three organised processes — and these are also given a green background.
The above-mentioned model provides the basis for the definition of a broad-reaching EuroLMAI model, under the condition of existence of the constituent, standardised models, for the representation of each of the entities taking part into the educational practice. At the current point of maturity, standardisation advances within the learner mobility context can support modelling of practice and processes regarding the recording of the institution-attested information about a learner's participation in a single or a set of learning opportunities and the associated qualifications and results obtained. Information representation concerning assessment processes or intended learning outcomes cannot yet be considered, given that relevant specifications are expected by future developments.
The above-mentioned restrictions taken into account, a subset of the overall model (marked in bold), can be assumed as the conceptual foundation for the development of the EuroLMAI skeleton model, regarding mainly the representation of institution-attested information on learning opportunities taken by a learner and the possible associated awarding or results obtained, within a formal learning setting supporting a wide range of delivery and assessment practices (CEN WSLT ELM PT, 2009a), such as:
A domain model describes the basic entities of an AP and their fundamental relationships. The purpose of the domain model is to define a basic scope for the AP (Nilsson et al., 2008a). The EuroLMAI domain model is concerned with specific sets of learner achievement information arising from the different administrative processes carried out at the institutions throughout the implementation of educational practice, as well as with the associations amongst them. It builds upon information regarding the learner, the description of learning opportunities, assessment of qualification for a specific learner and result information for each completed learning opportunity.
In essence, the EuroLMAI model defines the assemblage pattern of such information in terms of an achievement report configuration, consisting of:
Figure 3 illustrates a representation of the domain model entities and relationships in Unified Modelling Language (UML) format (OMG, 2007). In accordance with the application profiling principles, the EuroLMAI model reuses resources of relevant, compatible specifications: the Metadata for Learning Opportunities - Advertising (MLO-AD) (CEN WSLT, 2008) specification addresses a substantial part of achievement-related information, given that a large subset of LET mobility information is related to the description and referencing on learning opportunities. In addition, EuroLMAI reuses the emerging specification on an Educational Credit Information Model (CEN WSLT, 2009), due to its particular capability of representing credit information in learning opportunities and transcripts of results for units of learning. The current EuroLMAI model has been characterised as skeleton model, because it is subject to extensions when additional standardised specifications of relevant entities emerge (e.g. intended learning outcomes).
Figure 3 The EuroLMAI skeleton domain model

The description of the resources (classes, association and attribute properties), based on Resource Description Framework Schema (RDFS) constructs (W3C, 2004), supplements the domain model. Suitable, available RDF vocabularies have been reused (Coyle and Baker, 2008) for the resource descriptions of the EuroLMAI and its base specifications (e.g. DC and vCard terms). New properties have also been defined, as in the following examples:
The Dublin Core Description Set Profile (DSP) model is designed to offer a simple constraint language for metadata. A DSP constrains the resources that may be described by descriptions in a description set conforming to the AP, the properties that may be used, and the ways a value may be referenced (Nilsson, 2008b). Set Profiles are based on the Description Set Model, which is part of the DCMI Abstract Model (Powell et al., 2007).
Regarding EuroLMAI, only natural language constraints have so far been defined for the resources, which can serve as the basis for the creation of the Description and Statement Templates. For example, the Achievement Information Report entity of the EuroLMAI has been constrained according to the following clauses:
A EuroLM Achievement Report
instance MUST contain exactly one
elm:Learner instance
A EuroLM Achievement Report
instance MUST contain exactly one
elm:Issuer instance
A EuroLM Achievement Report
instance MAY contain one or more
mlo:LearningOpportunitySpecification instances,
representing the learning opportunity for which achievement
information are represented within the scope of the report
A EuroLM Achievement Report
instance MAY contain at most one
elm:additionalInformation property
A EuroLM Achievement Report
instance MUST contain exactly one
elm:issueDate property
The skeleton EuroLMAI model facilitates a number of processes in the context of educational practice involving different levels of achievement information reporting: Europass Diploma Supplements, interim study reports, qualification achievement reports, transcripts, courses taught at other institutions, etc. Some example recommended uses of EuroLMAI are discussed in continuation. USE CASE NO. 1: Representation of achievement information about a learner who has enrolled in an official programme of study and has completed part of the programme offered by a single or multiple providers (interim report). The learner has not yet obtained the corresponding qualification. The EuroLMAI instance for this case includes the descriptions of:
Figure 4 provides an example structure of a EuroLMAI report for a learner that has completed two course units, both at the institution offering the programme the learner has enrolled in.
Figure 4 EuroLMAI report instance for completed part of programme of study

USE CASE NO. 2: Representation of achievement information about a learner who has enrolled in an official programme of study and has completed a specific period of learning, like a semester or year.
A EuroLMAI report of this nature could be structured as follows:
Figure 5 illustrates a EuroLMAI report instance for a learner who has completed all the course units of a programme year and has obtained an overall result and credit for this period of learning.
Figure 5 EuroLMAI report instance with transcript information for a period of learning

USE CASE NO. 3: Within the context of the EHEA, Higher Education Institutions need to issue Achievement Reports on qualifications adhering to the Europass Diploma Supplement Information structure. The Europass DS is fully supported by the EuroLMAI through a concrete AP of the generic model, which defines specific refinements and constraints, as these are imposed by the DS information recording requirements (CEN WSLT ELM PT, 2009b). The DS is issued for describing a qualification obtained by a specific learner upon successful completion of a programme of study.
The Diploma Supplement Document records information of the learner and the document issuing body, as well as information about the programme of study and obtained qualification in any of the following structures:
Where a programme unit is offered by an institution different than the one administering the overall programme, the corresponding learning opportunity MUST make reference to the Provider that offered the unit (course, work experience, etc.). To represent this, the Learning Opportunity Instance of the component MUST contain the basic details of the other institution such as the institution name.
Figure 6 illustrates an example DS structure for the case of explicit Transcript representation, including periods of learning.
Figure 6 EuroLMAI report instance with transcript information for a period of learning

The EU has already set up the processes for transforming European education into a ‘world-quality reference’. The fulfilment of this ambitious goal involves the development and adoption of instruments for the expression of the European citizens' learning, training and employment-related information across the entire European Education Area. Europass constitutes an important step towards this direction.
Apart from this significant achievement, the field of EuroLM and the new European dimensions in LET require the development of interoperable information services for the facilitation of emerging practice, including the support of new mobility schemes, trans-national programmes of study, inter-institutional cooperation, exchanges between institutions and employers, advanced learner personal organisation and development (e-portfolio tools and documents), etc.
The CEN EuroLM project has provided significant contributions towards this goal. The development of a unified abstract model and a consistent conceptual model representing current practice constitutes a solid basis for the design of common information structures that will serve interoperability needs across all relevant related areas. The EuroLMAI and its base specifications (MLO-AD, Educational Credit Information Model, MLO ECTS Refinements) are the first of a series of such needed structures. A considerable achievement is that EuroLMAI and MLO-AD have been submitted and are currently considered for the creation of European Norms (ENs).
The EuroLM landscape has definitely started to emerge and needs to be further supported by actions targeting the identification of further priorities in the development of additional standardisation parts, the description of concrete business cases and the fomentation of synergies among all stakeholders (EU policy-makers, specifications developers, implementers, end-users) for the creation of European-wide implementations that will enhance learner mobility within and beyond the European education and lifelong learning area.
CEN Workshop on Learning Technologies (CEN WSLT) (2006) CWA 15555:2006 Guidelines and Support for Building Application Profiles in E-Learning, Obtained through the Internet: ftp://ftp.cenorm.be/PUBLIC/CWAs/e-Europe/WS-LT/cwa15555-00-2006-Jun.pdf [accessed 10/3/2010].
CEN Workshop on Learning Technologies (CEN WSLT) (2008) CWA 15903:2008 Metadata for Learning Opportunities (MLO) - Advertising, Obtained through the Internet: ftp://ftp.cenorm.be/PUBLIC/CWAs/e-Europe/WS-LT/cwa15903-00-2008-Dec.pdf [accessed 10/3/2010].
CEN Workshop on Learning Technologies (CEN WSLT) (2009) CWA 16077:2010 Educational Credit Information Model, Obtained through the Internet: http://www.cen-wslt.din.de/sixcms_upload/media/3378/CWA16077.pdf [accessed 10/3/2010].
CEN WSLT European Learner Mobility (ELM) Project Team (PT) (2009a) Guidelines on a European Learner Mobility Model, Obtained through the Internet: http://wiki.teria.no/confluence/display/EuropeanLearnerMobility/ [accessed 10/3/2010].
CEN WSLT European Learner Mobility (ELM) Project Team (PT) (2009b) European Learner Mobility Achievement Information Model, Obtained through the Internet: http://wiki.teria.no/confluence/display/EuropeanLearnerMobility/ [accessed 10/3/2010].
Coyle, K. and Baker, T. (2008) Guidelines for Dublin Core Application Profiles, Obtained through the Internet: http://dublincore.org/documents/2008/11/03/profile-guidelines/ [accessed 10/3/2010].
Dublin Core Metadata Initiative (DCMI) (2008) Dublin Core Metadata Element Set, Obtained through the Internet: http://dublincore.org/documents/dces/ [accessed 10/3/2010].
European Commission (EC) (2004) European Credit Transfer System (ECTS) Users' Guide, Obtained through the Internet: http://ec.europa.eu/education/lifelong-learning-policy/doc/ects/guide_en.pdf [accessed 7/1/2010].
European Parliament and of the Council of the European Union (EP and CEU) (2004) ‘Decision No 2241/2004/EC on a single community framework for the transparency of qualifications and competences (Europass)’, Official Journal of the European Union, Vol. L390, pp.6–20.
Hillman, D. (2007) ‘Application profiles: a tutorial’, Tutorial presented at the 7th International Conference on Dublin Core and Metadata Applications, Application Profiles: Theory and Practice, 27–31 August, Singapore, Obtained through the Internet: http://dublincore.org/resources/training/dc-2007/T4-ApplicationProfiles.pdf
Learning Technology Standards Committee (LTSC) (2002) IEEE Standard for Learning Object Metadata.
Nilsson, M. (2008a) Harmonization of Metadata Standards. Deliverable of the PROLEARN IST-507310 European Project, Obtained through the Internet: http://ariadne.cs.kuleuven.be/lomi/images/5/52/D4.7-prolearn.pdf [accessed 21/8/2010].
Nilsson, M. (2008b) Description Set Profiles: A Constraint Language for Dublin Core Application Profiles, Obtained through the Internet: http://dublincore.org/documents/dc-dsp/ [accessed 10/3/2010].
Nilsson, M., Johnston, P., Naeve, A. and Powell, A. (2007) ‘The future of learning object metadata interoperability’, in Harman, K. and Koohang, A. (Eds.): Learning Objects: Standards, Metadata, Repositories, and LCMS, Informing Science Press, California, USA, pp.255–313.
Nilsson, M., Baker, T. and Johnston, P. (2008a) The Singapore Framework for Dublin Core Application Profiles. Obtained through the Internet: http://dublincore.org/documents/singapore-framework/ [accessed 10/3/2010].
Nilsson, M., Miles, J.A., Johnston, P. and Enoksson, F. (2008b) ‘Formalizing Dublin core application profiles description set profiles and graph constraints’, Metadata and Semantics. Springer, USA, pp.101–112.
Object Management Group (OMG) (2007) Unified Modelling Language (UML) v.2.1.2, Obtained through the Internet: http://www.omg.org/spec/UML/2.1.2/ [accessed 10/3/2010].
Powell, A., Nilsson, M., Naeve, A., Johnston, P. and Baker, A. (2007) DCMI Abstract Model, Obtained through the Internet: http://dublincore.org/documents/abstract-model/ [accessed 10/3/2010].
Rust, G. (2005) ‘Thoughts from a different planet’, Keynote Presentation at the Functional Requirements for Bibliographic Records Workshop in 21st Century Catalogues, 2–4 May, Dublin Ohio, USA, Obtained through the Internet: http://www.oclc.org/research/activities/past/orprojects/frbr/frbr-workshop/presentations/rust/050502_Godfrey_Rust_FRBR_presentation.ppt
W3C (2004) Resource Description Framework Schema (RDFS) Language 1.0, Obtained through the Internet: http://www.w3.org/TR/rdf-schema/ [accessed 10/3/2010].
1 Initially abbreviated as ELM, but changed to EuroLM to pinpoint the European span and expected impact of the project's activities and outcomes.
2 Evidence can include test results, or records of consequences or effects, or can be just in the memory of observers.